顶部
2019年07月26日 星期五
第03版:要 闻    
       
版面导航

第01版

第02版

第03版

第04版

第05版

第06版

第08版

第09版

第10版

第11版

第12版
2019年07月26日 星期五
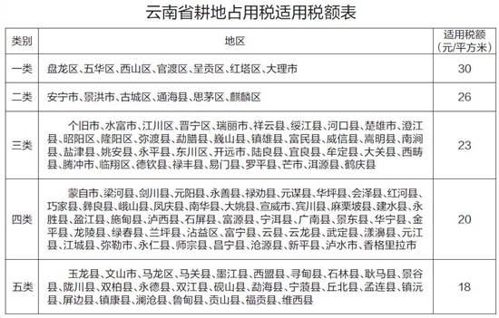
省人大常委会关于云南省耕地占用税适用税额的决定


    (2019年7月25日云南省第十三届人民代表大会常务委员会第十二次会议通过)

    为了贯彻实施《中华人民共和国耕地占用税法》,合理利用土地资源,加强土地管理,保护耕地,云南省第十三届人民代表大会常务委员会第十二次会议审议了省人民政府提出的《云南省耕地占用税适用税额方案(草案)》。会议同意省人民政府提出的方案和省人民代表大会财政经济委员会审议意见的报告,决定:

    一、云南省各县(市、区)耕地占用税适用税额,按照所附的《云南省耕地占用税适用税额表》执行。

    二、占用园地、林地、草地、农田水利用地、养殖水面、渔业水域滩涂以及其他农用地建设建筑物、构筑物或者从事非农业建设的,适用税额依照当地占用耕地的适用税额执行。

    本决定自2019年9月1日起施行。

底部
新闻爆料热线:0871-4160447 4156165 手机彩信爆料请发内容至:106586667803 短信爆料请发内容至:1065856699
云南日报报业集团版权所有,未经书面授权请勿转载或建立镜像,违者依法必究 YearPh-MonthPh-DayPh HourPh:MinutePh:SecondPh
云南网 滇ICP备08000875  经营许可证编号:滇B-2-4-20030004 ® yunnan.cn All Rights Reserved since 2003.08
云南日报